【艺恩】【2024】解锁秋冬衣橱新灵感,一览本季潮流风向-34页 市场调研
艺恩 批发零售 2024年 PDF 13.39 MB
【亿欧智库】【20220601】2022中国工业机器人市场研究报告-60页 行业研究
亿欧智库 制造业 2022年 PDF 4.53 MB
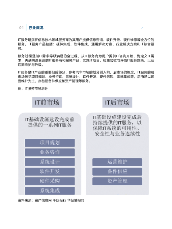
【千际投行】【2022】2022年IT服务行业研究报告-21页 行业研究
千际投行 信息技术 2022年 PDF 4.59 MB
【华创证券】【20200330】电容器行业系列深度报告之行业概况:电容器市场空间广阔,军民需求保持高景气度-31页 行业研究
华创证券 信息技术 2020年 PDF 2.14 MB
【深圳市亿渡数据科技有限公司】【202203】2022年中国化学纤维行业短报告-21页 行业研究
深圳市亿渡数据科技有限公司 制造业 2022年 PDF 1.2 MB
【SIAL】【2022】新式茶饮品牌经营白皮书-72页 白皮书
SIAL 住宿餐饮 2022年 PDF 19.08 MB
【Mob研究院】【201909】2019生鲜电商行业洞察-32页 行业研究
Mob研究院 批发零售 2019年 PDF 2.16 MB
【财通证券】【20240901】2024年中报分析:中报分红预案远超过去三年之和-20页 行业研究
财通证券 金融 2024年 PDF 3.09 MB
【财通证券】【20240819】2024年中报分析系列2:584家上市公司业绩初探2024年中报季-10页 行业研究
财通证券 金融 2024年 PDF 2.54 MB
【巨量算数&省广集团&数字100&算数联盟】【2023】2023年中国白酒消费白皮书-73页 白皮书
巨量算数&省广集团&数字100&算数联盟 批发零售 2023年 PDF 35.61 MB
【华西证券】【20230115】多元金融行业证券研究报告:融资租赁行业概况、发展历程、现状与展望-32页 行业研究
华西证券 金融 2023年 PDF 5.52 MB
【深圳市亿渡数据科技有限公司】【2022】2022年中国3D打印行业短报告-19页 行业研究
深圳市亿渡数据科技有限公司 制造业 2022年 PDF 4.77 MB
您的下载额度已经用完啦!
别担心,下个月1号额度会自动刷新哦~ 期待下个月与您再次相遇,
一起探索更多行业洞察!