【新世纪评级】【2026】2025年度债券市场主体信用等级迁移研究-17页 市场调研
新世纪评级 金融 2026年 PDF 2.74 MB
【新世纪评级】【2025】前三季度主体信用等级向上迁移数量同比增加——2025年前三度债券市场主体信用等级迁移研究-15页 市场调研
新世纪评级 金融 2025年 PDF 2.64 MB
【华源证券】【202511】主业承压,卫星业务成长性可期-3页 证券期货研究报告
华源证券 建筑业 2025年 PDF 291.17 KB
【中信建投证券】【202509】黄金的投资者画像-33页 证券期货研究报告
中信建投证券 金融 2025年 PDF 3.99 MB
【华源证券】【20250828】安泰科技-000969.SZ-Q2扣非归母同比+36%稳健增长,多业务共振下中长期空间有望释放-4页 证券期货研究报告
华源证券 制造业 2025年 PDF 284.38 KB
【研发部曹晟】【202506】上半年度主体信用等级向上迁移数量同比增加-12页 证券期货研究报告
研发部曹晟 金融 2025年 PDF 2.57 MB
【新世纪评级】【202506】2025年上半年度非金融企业债务融资工具利差分析-10页 行业研究
新世纪评级 金融 2025年 PDF 1.51 MB
【WORLD ECONOMIC FORUM】【202109】Reshaping Risk Mitigation The Impact of Non-financial Levers-21页 白皮书
WORLD ECONOMIC FORUM 国际组织 2021年 PDF 2.77 MB
【广发证券】【20250830】非金融业绩回落,科创业绩修复-13页 证券期货研究报告
广发证券 金融 2025年 PDF 1.43 MB
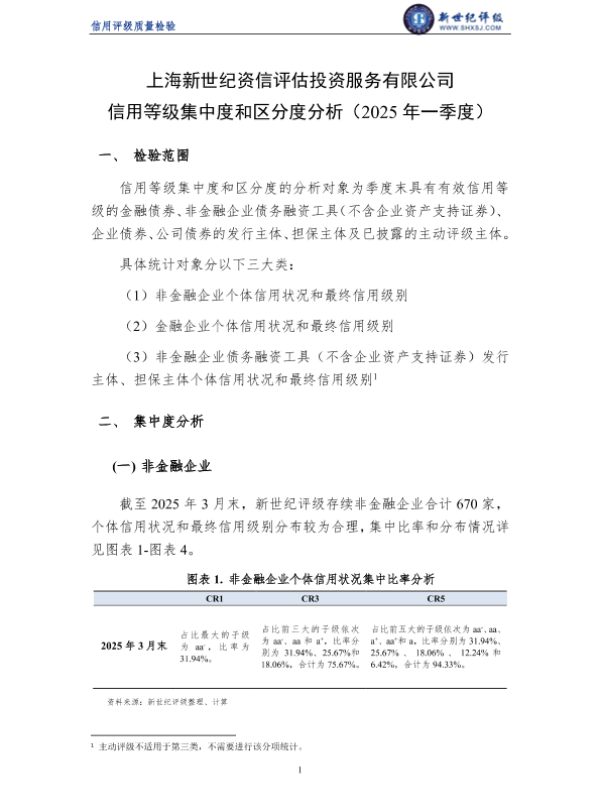
【新世纪评级】【202503】信用等级集中度和区分度分析-7页 行业研究
新世纪评级 金融 2025年 PDF 2.21 MB
【财通证券】【20250506】2024年年报与2025年一季报分析:非金融业绩改善,景气+和ROE继续磨底-15页 证券期货研究报告
财通证券 金融 2025年 PDF 2.79 MB
【头豹研究院】【202307】跨境支付 头豹词条报告系列-17页 行业研究
头豹研究院 金融 2023年 PDF 1.37 MB
您的下载额度已经用完啦!
别担心,下个月1号额度会自动刷新哦~ 期待下个月与您再次相遇,
一起探索更多行业洞察!