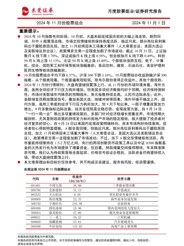
【东莞证券】【20241101】2024年11月份股票组合-16页
东莞证券 金融 2024年 PDF 2.58 MB
市场分析 投资建议 股票组合 证券 金融
您的下载额度已经用完啦!
别担心,下个月1号额度会自动刷新哦~ 期待下个月与您再次相遇,
一起探索更多行业洞察!