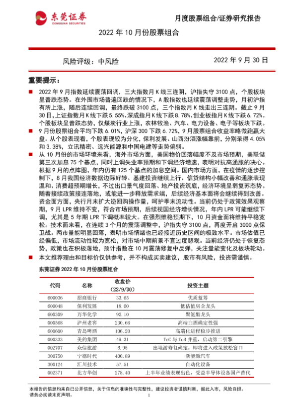
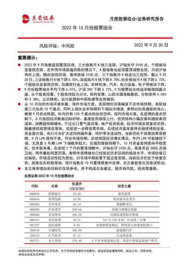
【东莞证券】【20220930】2022年10月份股票组合-15页
东莞证券 金融 2022年 PDF 2.06 MB
市场分析 投资建议 经济预测 股票组合 金融
您的下载额度已经用完啦!
别担心,下个月1号额度会自动刷新哦~ 期待下个月与您再次相遇,
一起探索更多行业洞察!