【东莞证券】【20220401】2022年4月份股票组合-15页
东莞证券 金融 2022年 PDF 2.24 MB
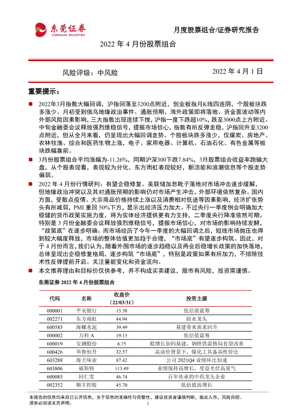
市场分析 投资建议 经济形势 股票组合 行业展望
您的下载额度已经用完啦!
别担心,下个月1号额度会自动刷新哦~ 期待下个月与您再次相遇,
一起探索更多行业洞察!