【银河证券】【20220428】战略投资股票池月度动态:2022年4月-17页 行业研究
银河证券 金融 2022年 PDF 2.59 MB
【太平洋证券】【20220424】全市场与各行业估值跟踪:中外股票估值追踪及对比-27页 行业研究
太平洋证券 金融 2022年 PDF 3.99 MB
【太平洋证券】【20220415】中外股票估值追踪及对比:全市场与各行业估值跟踪-27页 行业研究
太平洋证券 金融 2022年 PDF 4.04 MB
【国金证券】【20220412】股票量化策略私募2022年一季度速览-19页 行业研究
国金证券 金融 2022年 PDF 3.38 MB
【华宝证券】【20220414】私募基金月报:市场波动加剧,股票市场中性策略表现抢眼-17页 行业研究
华宝证券 金融 2022年 PDF 2.24 MB
【太平洋证券】【20220408】全市场与各行业估值跟踪:中外股票估值追踪及对比-27页 行业研究
太平洋证券 金融 2022年 PDF 3.98 MB
【银河证券】【20220330】战略投资股票池月度动态:2022年3月-17页 行业研究
银河证券 金融 2022年 PDF 2.75 MB
【太平洋证券】【20220325】全市场与各行业估值跟踪:中外股票估值追踪及对比-27页 行业研究
【国海证券】【20220401】二季度宏观政策及股票市场展望-23页 行业研究
国海证券 金融 2022年 PDF 2.61 MB
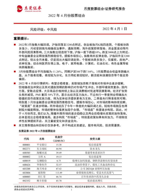
【东莞证券】【20220401】2022年4月份股票组合-15页 行业研究
东莞证券 金融 2022年 PDF 2.24 MB
【国金证券】【20220321】股票主动策略私募基金行业月报(2022.02):股票策略整体回暖,各类风格表现均衡-17页 行业研究
国金证券 金融 2022年 PDF 2.77 MB
【财通证券】【20220321】海外“顶流”的中国股票持仓大解密-25页 行业研究
财通证券 金融 2022年 PDF 2.24 MB
您的下载额度已经用完啦!
别担心,下个月1号额度会自动刷新哦~ 期待下个月与您再次相遇,
一起探索更多行业洞察!